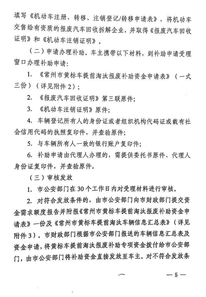
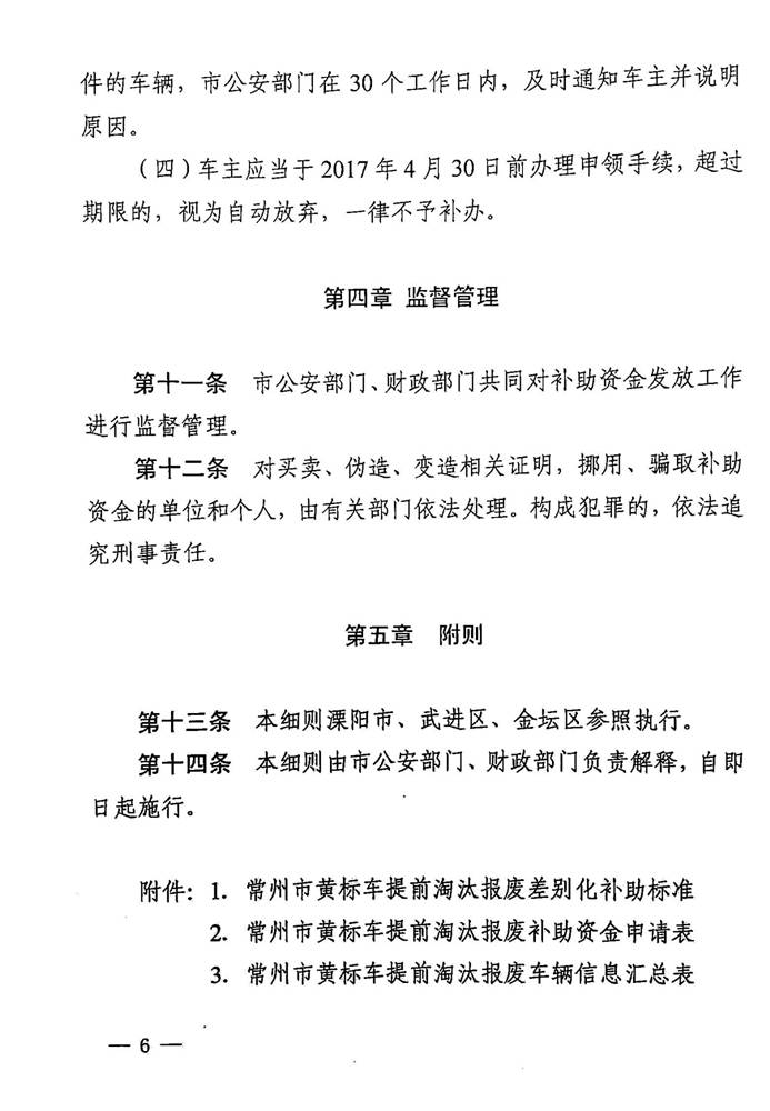
常州地区合法的报废汽车回收拆解企业
≡ 回收汽车分类 ≡
首页
关于常联
新闻资讯
荣誉资质
车辆报废流程
政策法规
文件下载
联系我们
首页
关于常联
新闻资讯
新闻资讯
政策法规
荣誉资质
车辆报废流程
政策法规
文件下载
联系我们
联系我们
在线留言
新闻资讯
新闻资讯
政策法规
首页
>> 新闻资讯 >> 新闻资讯
关于印发《常州市黄标车提前淘汰报废补助资金发放实施细则》的通知
2018-02-27
上一篇:常州市老旧汽车提前淘汰报废奖励补贴实施方案
下一篇:中华人民共和国财政部 中华人民共和国商务部公告2013年第70号
关于我们
公司简介
荣誉资质
车辆报废
报废流程
新闻资讯
政策法规
新闻动态
文件下载
车辆报废须知
提前淘汰报废补助资金申请表
承诺书
机动车牌证申请表
机动车注册、转移、注销、转入申请表
扫一扫,关注移动端
© 2026 常州常联报废汽车回收拆解有限公司 All Rights Reserved. 备案号:
苏ICP备12017353号
拖车服务
0519-86632686
Email
690166898@qq.com
报废申请